Упр.42.9 ГДЗ Мордкович 10-11 класс (Алгебра)
Решение #1
Решение #2

Рассмотрим вариант решения задания из учебника Мордкович, Семенов 11 класс, Мнемозина:
42.9
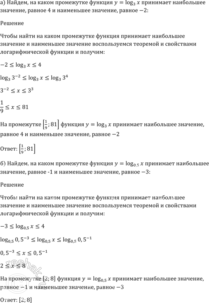
а) Найдите, на каком промежутке функция у = log3 x принимает наибольшее значение,
равное 4, и наименьшее, равное -2.
б) Найдите, на каком промежутке функция у = log0,5 x принимает наибольшее значение,
равное —1, и наименьшее, равное -3.
Похожие решебники
Популярные решебники 11 класс Все решебники
*К сожалению, временные проблемы с публикацией комментариев с мобильных устройств.