Упр.42.3 ГДЗ Мордкович 10-11 класс (Алгебра)
Решение #1
Решение #2

Рассмотрим вариант решения задания из учебника Мордкович, Семенов 11 класс, Мнемозина:
42.3 Сравните числа:
а) log4 7 и log4 23;
б) log2/3 0,8 и log2/3 1;
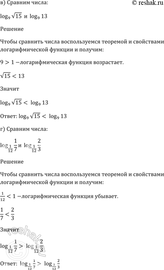
в) log9 корень(15) и log9 13;
г) log1/12 1/7 и log1/12 2/3.
Похожие решебники
Популярные решебники 11 класс Все решебники
*размещая тексты в комментариях ниже, вы автоматически соглашаетесь с пользовательским соглашением