Упр.42.8 ГДЗ Мордкович 10-11 класс (Алгебра)
Решение #1
Решение #2

Рассмотрим вариант решения задания из учебника Мордкович, Семенов 11 класс, Мнемозина:
42.8 Найдите наибольшее и наименьшее значения функции на заданном отрезке [a, b]:
а) У = log3 x, [1/3; 9];
б) У = log1/2 x, [1/8; 16];
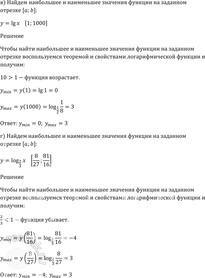
в) y = lg x, [1; 1000];
г) y = log2/3 х, [8/27; 81/16].
Похожие решебники
Популярные решебники 11 класс Все решебники
*К сожалению, временные проблемы с публикацией комментариев с мобильных устройств.