Упр.40.3 ГДЗ Мордкович 10-11 класс (Алгебра)
Решение #1
Решение #2

Рассмотрим вариант решения задания из учебника Мордкович, Семенов 11 класс, Мнемозина:
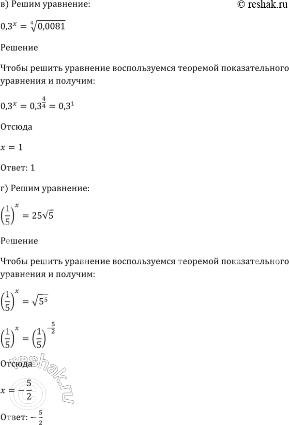
40.3
а) 10^х = (4)корень(1000);
б) 5^x = 1 / (3)корень(25);
в) 0,3^х = (4)корень(0,0081);
г) (1/5)^x =25корень(5).
Похожие решебники
Популярные решебники 11 класс Все решебники
*К сожалению, временные проблемы с публикацией комментариев с мобильных устройств.