Упр.40.35 ГДЗ Мордкович 10-11 класс (Алгебра)
Решение #1
Решение #2

Рассмотрим вариант решения задания из учебника Мордкович, Семенов 11 класс, Мнемозина:
40.35
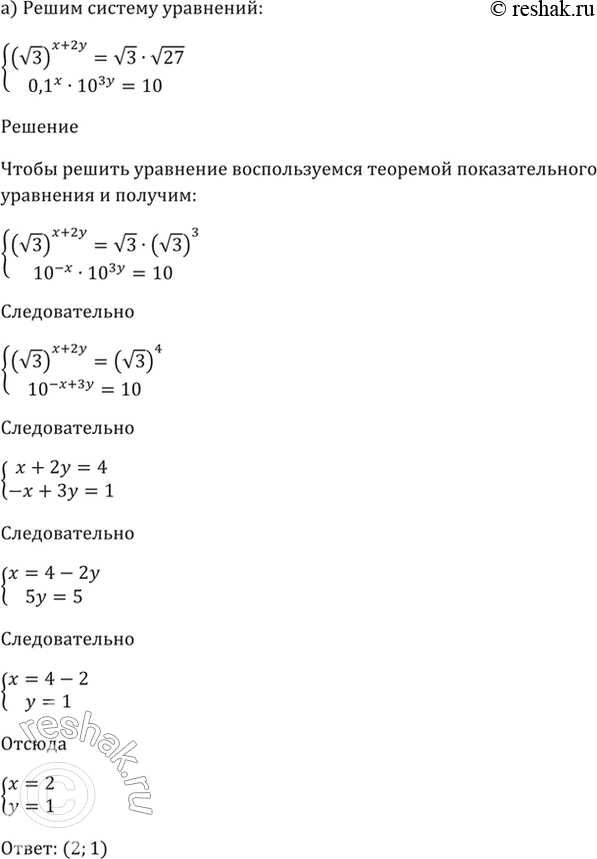
а) система
(корень(3))^(x + 2y) = корень(3) * корень(27),
0,1^x * 10^3y = 10;
б) система
27^y * 3^x = 1,
(1/2)^x * 4^y = 2;
Похожие решебники
Популярные решебники 11 класс Все решебники
*размещая тексты в комментариях ниже, вы автоматически соглашаетесь с пользовательским соглашением