Упр.32.20 ГДЗ Мордкович 10-11 класс (Алгебра)
Решение #1
Решение #2

Рассмотрим вариант решения задания из учебника Мордкович, Семенов 10-11 класс, Мнемозина:
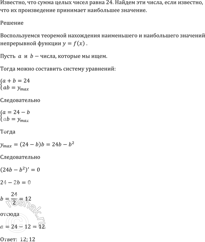
32.20 Сумма двух целых чисел равна 24.
Найдите эти числа, если известно, что их произведение принимает наибольшее значение.
Похожие решебники
Популярные решебники 10-11 класс Все решебники
*К сожалению, временные проблемы с публикацией комментариев с мобильных устройств.