Упр.25.4 ГДЗ Мордкович 10-11 класс (Алгебра)
Решение #1
Решение #2

Рассмотрим вариант решения задания из учебника Мордкович, Семенов 10 класс, Мнемозина:
25.4
а) -6 + 2/3 - 2/27 + 2/243 - ...;
б) 3 + корень(3) + 1 + 1/корень(3) + ...;
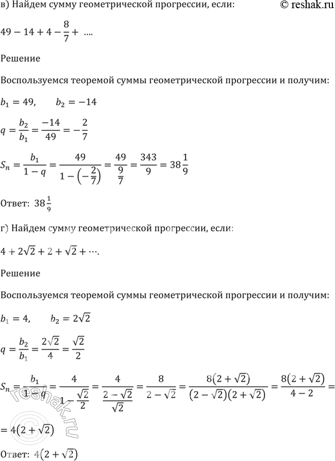
в) 49 - 14 + 4 - 8/7 + ...;
г) 4 + 2корень(2) + 2 + корень(2) + ....
Похожие решебники
Популярные решебники 10 класс Все решебники
*К сожалению, временные проблемы с публикацией комментариев с мобильных устройств.