Упр.25.7 ГДЗ Мордкович 10-11 класс (Алгебра)
Решение #1
Решение #2

Рассмотрим вариант решения задания из учебника Мордкович, Семенов 10 класс, Мнемозина:
25.7 Найдите первый член геометрической прогрессии (bn), если:
а) S = 10, q = 0,1;
б) S = -3, q = -1/3;
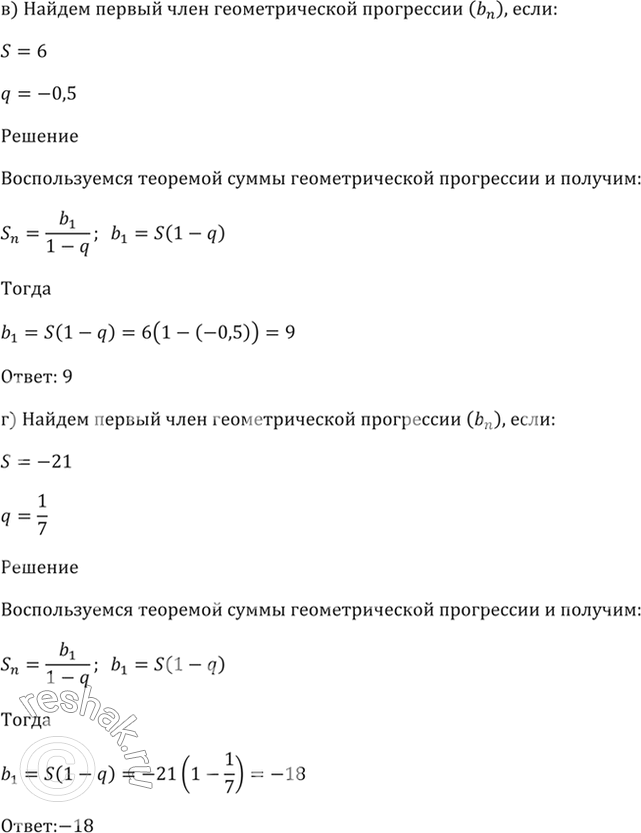
в) S = 6, q = -0,5;
г) S = -21, q = 1/7.
Похожие решебники
Популярные решебники 10 класс Все решебники
*размещая тексты в комментариях ниже, вы автоматически соглашаетесь с пользовательским соглашением