Упр.22.35 ГДЗ Мордкович 10-11 класс (Алгебра)
Решение #1
Решение #2

Рассмотрим вариант решения задания из учебника Мордкович, Семенов 10 класс, Мнемозина:
22.35 Существуют ли значения x, при которых выполняется равенство:
а) sin 5x + cos 5x = 1,5;
б) 3sin 2x - 4cos 2x = корень(26);
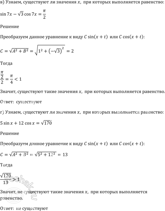
в) sin 7x - корень(3)cos 7x = пи/2;
г) 5sin x + 12cos x = корень(170)?
Похожие решебники
Популярные решебники 10 класс Все решебники
*размещая тексты в комментариях ниже, вы автоматически соглашаетесь с пользовательским соглашением