Упр.22.10 ГДЗ Мордкович 10-11 класс (Алгебра)
Решение #1
Решение #2

Рассмотрим вариант решения задания из учебника Мордкович, Семенов 10 класс, Мнемозина:
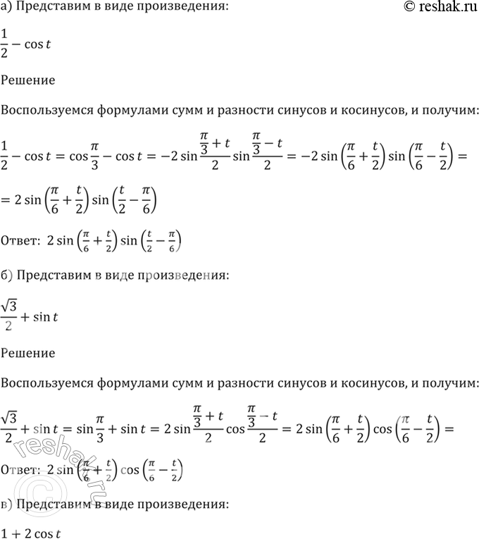
22.10 Представьте в виде произведения:
а) 1/2 - cos t;
б) корень(3)/2 + sin t;
в) 1 + 2cos t;
г) cos t + sin t.
Похожие решебники
Популярные решебники 10 класс Все решебники
*размещая тексты в комментариях ниже, вы автоматически соглашаетесь с пользовательским соглашением