Упр.19.14 ГДЗ Мордкович 10-11 класс (Алгебра)
Решение #1
Решение #2

Рассмотрим вариант решения задания из учебника Мордкович, Семенов 10 класс, Мнемозина:
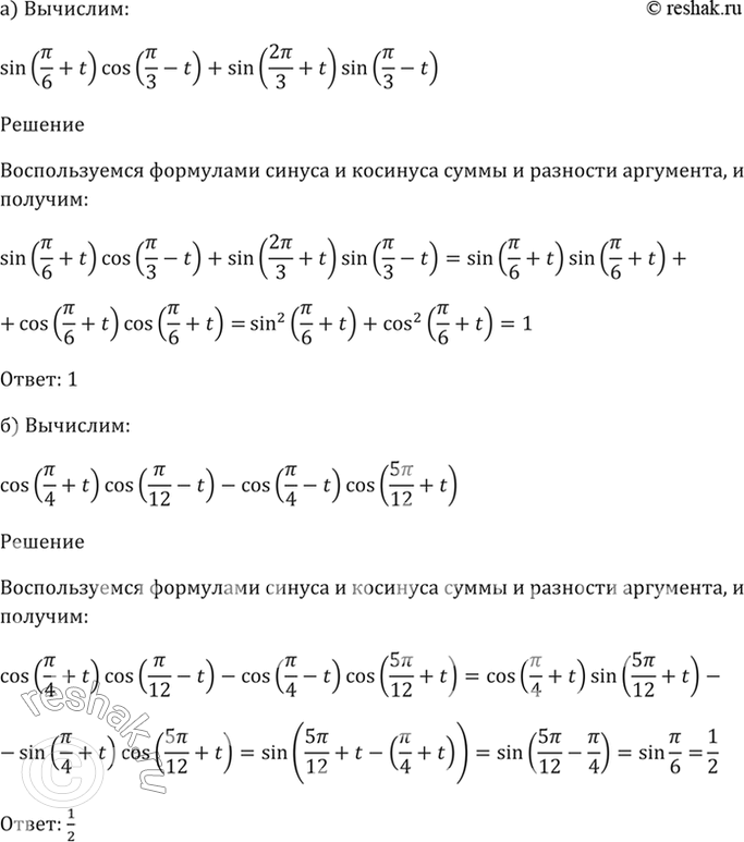
19.14
a) sin (РїРё/6 + t) * cos (РїРё/3 - t) + sin (2РїРё/3 + t) * sin (РїРё/3 - t);
6) cos (РїРё/4 + t) * cos (РїРё/12 - t) - cos (РїРё/4 - t) * cos (5РїРё/12 + t).
Похожие решебники
Популярные решебники 10 класс Все решебники
*К сожалению, временные проблемы с публикацией комментариев с мобильных устройств.