Упр.16.5 ГДЗ Мордкович 10-11 класс (Алгебра)
Решение #1
Решение #2

Рассмотрим вариант решения задания из учебника Мордкович, Семенов 10 класс, Мнемозина:
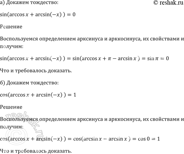
16.5 Докажите тождество:
а) sin (arccos x + arccos (-x)) = 0;
б) cos (arcsin x + arcsin (-x)) = 1.
Похожие решебники
Популярные решебники 10 класс Все решебники
*размещая тексты в комментариях ниже, вы автоматически соглашаетесь с пользовательским соглашением