Упр.11.16 ГДЗ Мордкович 10-11 класс (Алгебра)
Решение #1
Решение #2

Рассмотрим вариант решения задания из учебника Мордкович, Семенов 10 класс, Мнемозина:
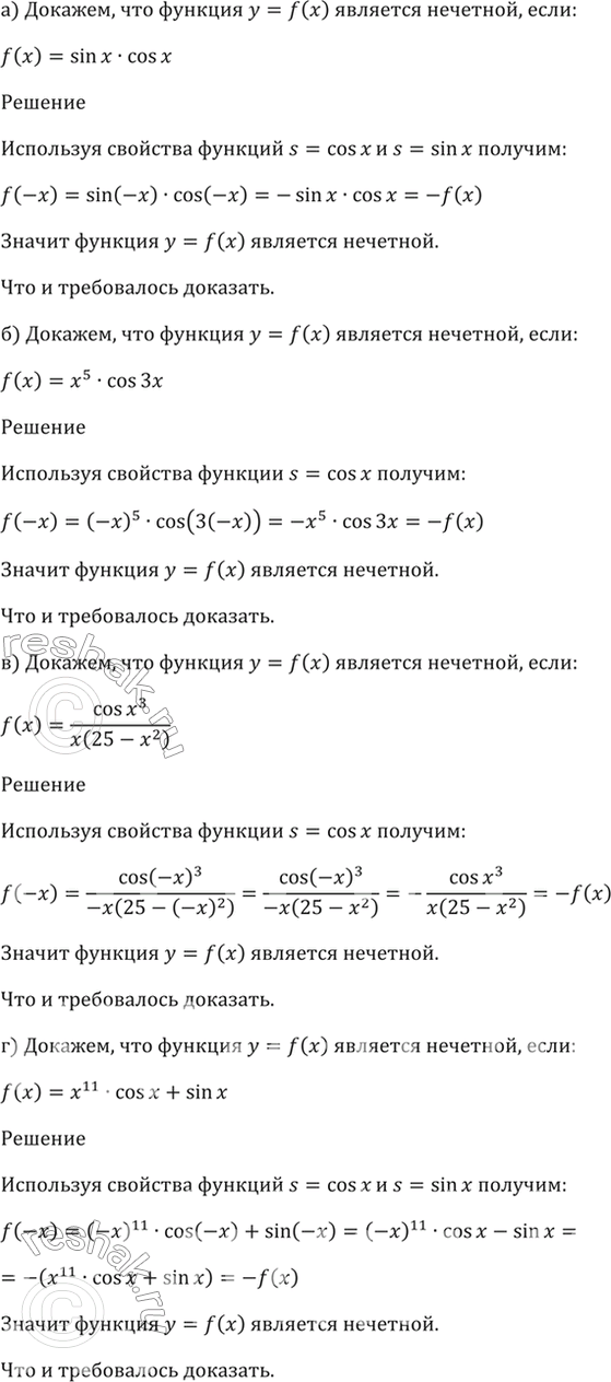
11.16 Докажите, что функция у = f(x) является нечётной, если:
a) f(x) = sin х * cos x;
б) f(x) = x5 * cos3x;
в) f(x) = cos x3 / x(25 - x2);
г) f(x) = x11 * cos x + sin x.
Похожие решебники
Популярные решебники 10 класс Все решебники
*размещая тексты в комментариях ниже, вы автоматически соглашаетесь с пользовательским соглашением