Упр.10.1 ГДЗ Мордкович 10-11 класс (Алгебра)
Решение #1
Решение #2

Рассмотрим вариант решения задания из учебника Мордкович, Семенов 10 класс, Мнемозина:
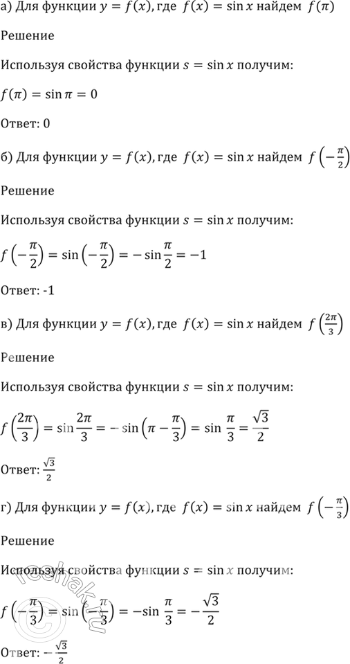
10.1 Для функции у = f(x), где f(x) = sin x, найдите:
а) f(пи);
б) f(-пи/2);
в) f(2пи/3);
г) f(-пи/3).
Похожие решебники
Популярные решебники 10 класс Все решебники
*размещая тексты в комментариях ниже, вы автоматически соглашаетесь с пользовательским соглашением