Упр.9.10 ГДЗ Мордкович 10-11 класс (Алгебра)
Решение #1
Решение #2

Рассмотрим вариант решения задания из учебника Мордкович, Семенов 10 класс, Мнемозина:
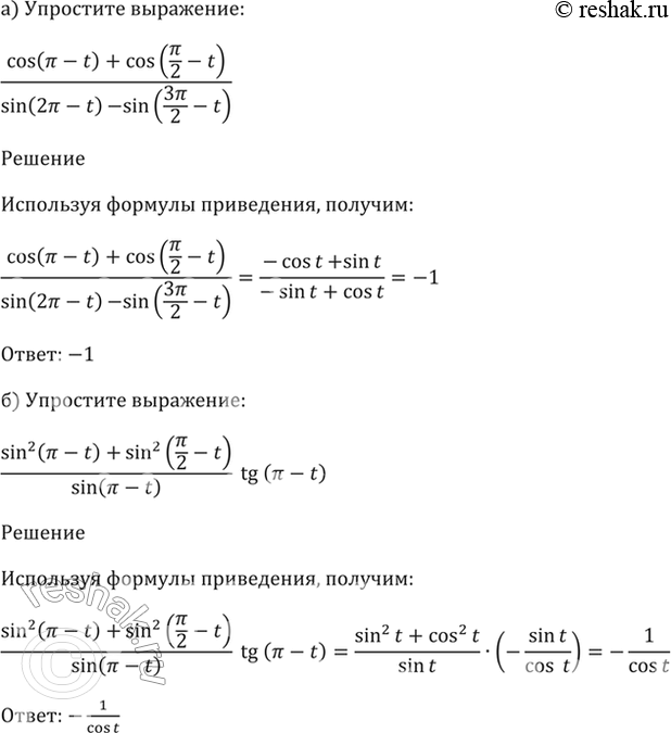
9.10
а) (cos(пи - t) + cos(пи/2 - t)) / (sin(2пи - t) - sin (3пи/2 - t))
Похожие решебники
Популярные решебники 10 класс Все решебники
*К сожалению, временные проблемы с публикацией комментариев с мобильных устройств.