Упр.10.5 ГДЗ Мордкович 10-11 класс (Алгебра)
Решение #1
Решение #2

Рассмотрим вариант решения задания из учебника Мордкович, Семенов 10 класс, Мнемозина:
10.5 Не выполняя построения, ответьте, принадлежит ли графику функции y = -sin(х + пи/6) + 2 точка:
а) (0 ; 3/2);
б) (пи/6 ; -корень(3)/2 +2);
в) (2пи/3 ; 3/2);
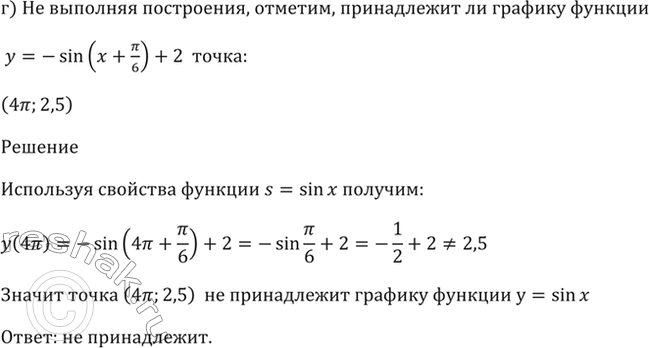
г) (4пи ; 2,5).
Похожие решебники
Популярные решебники 10 класс Все решебники
*размещая тексты в комментариях ниже, вы автоматически соглашаетесь с пользовательским соглашением