Упр.703 ГДЗ Макарычев Миндюк 8 класс (Алгебра)
Решение #1 (Учебник 2024)
Решение #2 (Учебник 2019)
Решение #3 (Учебник 2019)
Решение #4 (Учебник 2019)

Рассмотрим вариант решения задания из учебника Макарычев, Миндюк, Нешков 8 класс, Просвещение:
Решите систему уравнений, используя способ подстановки:
а) {x = 3 - y, y^2 - x = 39;
б) {y = 1 + x, x + y^2 = -1;
в) {x^2 + y = 14, y - x = 8;
г) {x + y = 4, y + xy = 6.
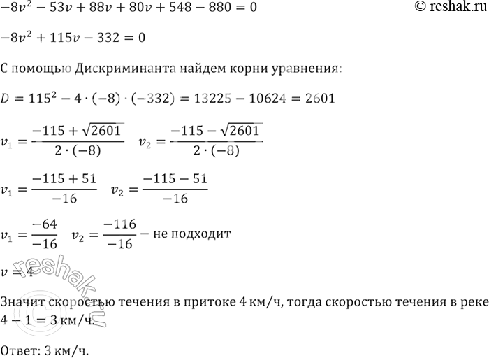
Моторная лодка прошла 35 км вверх по реке и на 18 км поднялась по её притоку, затратив на весь путь 8 ч. Скорость течения в реке на 1 км/ч меньше скорости течения в её притоке. Найдите скорость течения в реке, если скорость лодки в стоячей воде 10 км/ч.
Похожие решебники
Популярные решебники 8 класс Все решебники
*размещая тексты в комментариях ниже, вы автоматически соглашаетесь с пользовательским соглашением