Упр.671 ГДЗ Макарычев Миндюк 8 класс (Алгебра)
Решение #1 (Учебник 2024)
Решение #2 (Учебник 2019)
Решение #3 (Учебник 2024)

Рассмотрим вариант решения задания из учебника Макарычев, Миндюк, Нешков 8 класс, Просвещение:
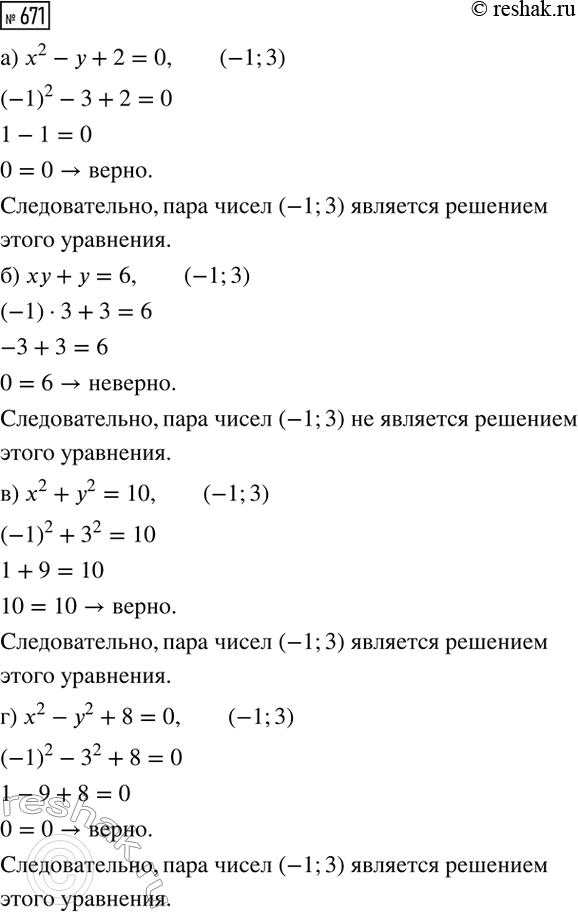
Является ли пара чисел (-1; 3) решением уравнения:
а) х^2 - у + 2 = 0; в) х^2 + у^2 = 10;
б) ху + у = 6; г) х^2 - у^2 + 8 = 0?
Решите уравнение и выполните проверку по теореме, обратной теореме Виета:
а) х2 - 5 (корень 2) х + 12 = 0;
б) х2 + 2 (корень 3)х - 72 = 0;
в) у2 - 6у + 7 = 0;
г) р2 - 10р + 7 = 0.
Похожие решебники
Популярные решебники 8 класс Все решебники
*К сожалению, временные проблемы с публикацией комментариев с мобильных устройств.