Упр.558 ГДЗ Макарычев Миндюк 8 класс (Алгебра)
Решение #1 (Учебник 2024)
Решение #2 (Учебник 2024)
Решение #3 (Учебник 2024)
Решение #4 (Учебник 2019)
Решение #5 (Учебник 2019)
Решение #6 (Учебник 2019)

Рассмотрим вариант решения задания из учебника Макарычев, Миндюк, Нешков 8 класс, Просвещение:
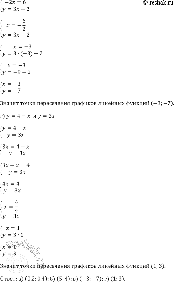
Не выполняя построения, найдите координаты точки пересечения графиков линейных функций:
а) у — 7х-1 и у = 2х;
б) у = 3x - 11 и у = 4;
в) у - 5х + 8 и у = 3х + 2;
г) у = 4- х и у = 3х.
Похожие решебники
Популярные решебники 8 класс Все решебники
*К сожалению, временные проблемы с публикацией комментариев с мобильных устройств.