Упр.553 ГДЗ Макарычев Миндюк 8 класс (Алгебра)
Решение #1 (Учебник 2024)
Решение #2 (Учебник 2024)
Решение #3 (Учебник 2019)
Решение #4 (Учебник 2019)
Решение #5 (Учебник 2019)

Рассмотрим вариант решения задания из учебника Макарычев, Миндюк, Нешков 8 класс, Просвещение:
Существует ли такое значение а, при котором уравнение
х2 - ах + а - 4= 0:
а) не имеет корней; б) имеет один корень; в) имеет два корня?
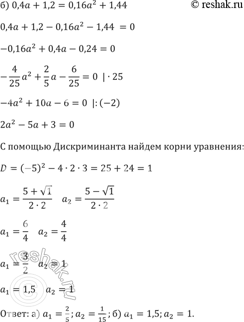
Существует ли такое значение а, при котором верно равенство (если существует, то найдите его):
а) 3а + 0,6 = 9а2 + 0,36;
б) 0,4а + 1,2 = 0,16а2 + 1,44?
Похожие решебники
Популярные решебники 8 класс Все решебники
*К сожалению, временные проблемы с публикацией комментариев с мобильных устройств.