Упр.410 ГДЗ Макарычев Миндюк 8 класс (Алгебра)
Решение #1 (Учебник 2024)
Решение #2 (Учебник 2024)
Решение #3 (Учебник 2019)
Решение #4 (Учебник 2019)

Рассмотрим вариант решения задания из учебника Макарычев, Миндюк, Нешков 8 класс, Просвещение:
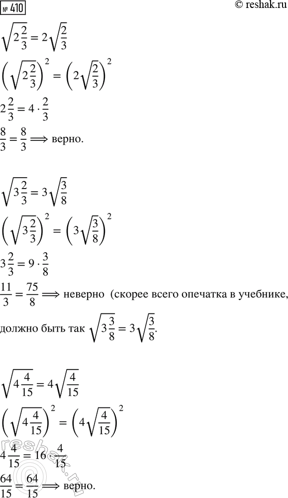
(Задача-исследование.) Проверьте, верны ли равенства
v(2 2/3) = 2v(2/3), v(3 2/3) = 3v(3/8), v(4 4/15) = 4v(4/15).
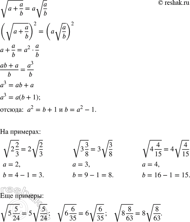
Выясните, каким должно быть соотношение между числами а и b, чтобы было верно равенство v(a + a/b) = av(a/b), где a ? N и b ? N.
1) Возведите в квадрат обе части равенства.
2) Установите, каким должно быть соотношение между числами а и b.
3) Проиллюстрируйте правильность вашего вывода на примерах.
Внесите множитель под знак корня:
а) 7 корень 10;
б) 5 корень 3;
в) 6 корень x;
г) 10 корень y;
д) 3 корень 2a;
е) 5 корень 3b.
Похожие решебники
Популярные решебники 8 класс Все решебники
*размещая тексты в комментариях ниже, вы автоматически соглашаетесь с пользовательским соглашением