Упр.201 ГДЗ Макарычев Миндюк 8 класс (Алгебра)
Решение #1 (Учебник 2024)
Решение #2 (Учебник 2024)
Решение #3 (Учебник 2024)
Решение #4 (Учебник 2019)
Решение #5 (Учебник 2019)
Решение #6 (Учебник 2019)

Рассмотрим вариант решения задания из учебника Макарычев, Миндюк, Нешков 8 класс, Просвещение:
При каких значениях а и b равенство
6x/ (x-1)(х-2) = a/(х-1) + b/(х-2)
является тождеством?
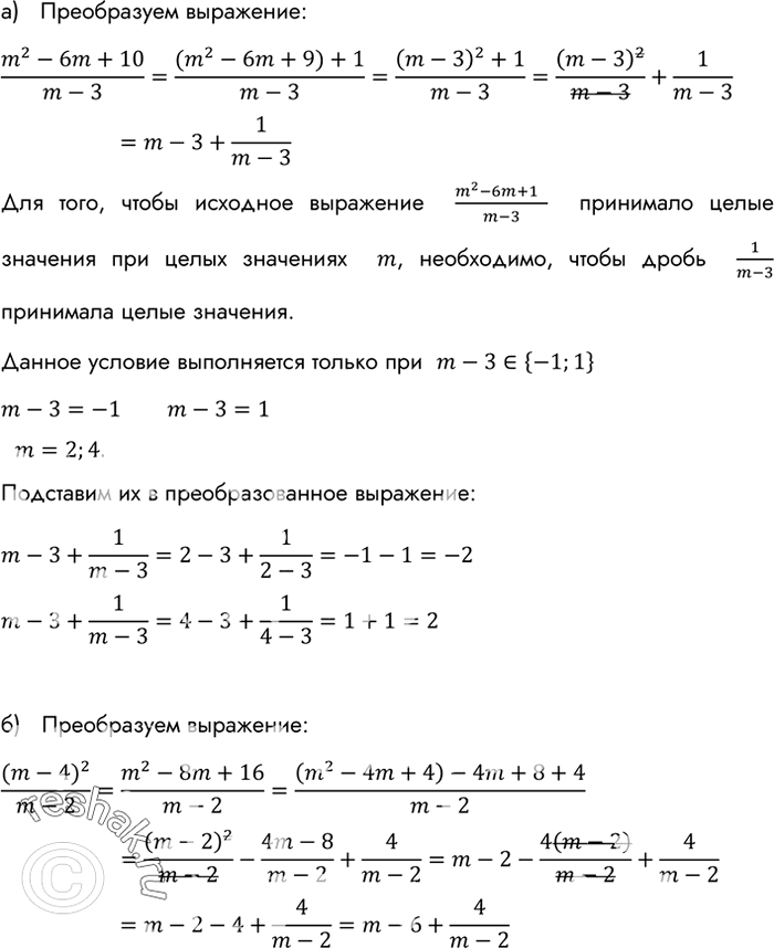
(Для работы в парах.) Зная, что m — целое число, найдите целые значения дроби:
а) (m2-6m+10)/(m-3);
б) (m-4)2/(m-2).
1) Обсудите, какие преобразования надо выполнить, чтобы найти целые значения дроби.
2) Распределите, кто выполняет задание а), а кто — задание б), и выполните их.
3) Проверьте друг у друга, правильно ли выполнены преобразования и верно ли найдены целые значения дроби. Исправьте замеченные ошибки.
Похожие решебники
Популярные решебники 8 класс Все решебники
*К сожалению, временные проблемы с публикацией комментариев с мобильных устройств.