Упр.197 ГДЗ Макарычев Миндюк 8 класс (Алгебра)
Решение #1 (Учебник 2024)
Решение #2 (Учебник 2019)
Решение #3 (Учебник 2019)
Решение #4 (Учебник 2019)

Рассмотрим вариант решения задания из учебника Макарычев, Миндюк, Нешков 8 класс, Просвещение:
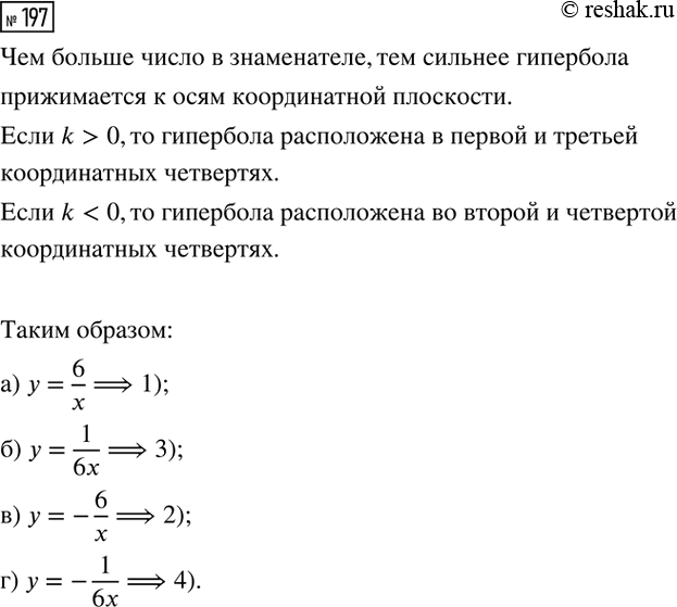
Установите соответствие между функциями и их графиками (рис. 9).
а) y = 6/x;
б) y = 1/6x;
в) y = -6/x;
г) y = -1/6x.
При каких значениях а и b равенство
6x/ (x-1)(х-2) = a/(х-1) + b/(х-2)
является тождеством?
Похожие решебники
Популярные решебники 8 класс Все решебники
*К сожалению, временные проблемы с публикацией комментариев с мобильных устройств.