Упр.169 ГДЗ Макарычев Миндюк 8 класс (Алгебра)
Решение #1 (Учебник 2024)
Решение #2 (Учебник 2024)
Решение #3 (Учебник 2019)
Решение #4 (Учебник 2019)
Решение #5 (Учебник 2019)

Рассмотрим вариант решения задания из учебника Макарычев, Миндюк, Нешков 8 класс, Просвещение:
Выполните подстановку и упростите полученное выражение:
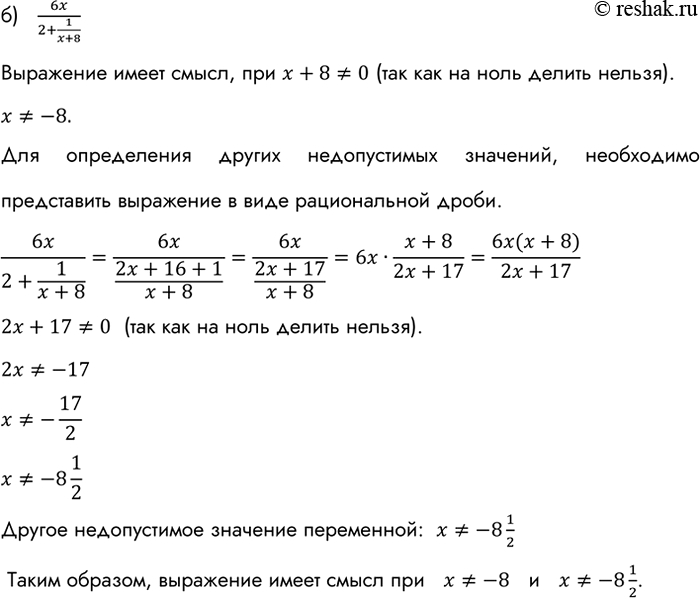
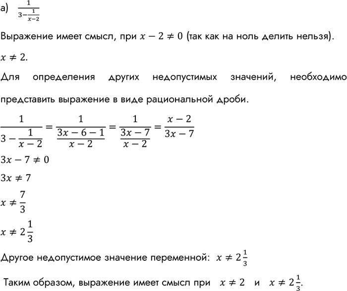
(Для работы в парах.) При каких значениях х имеет смысл выражение:
1) Обсудите, о каких значениях переменной х в заданиях а) и б) можно сказать сразу, что они не являются допустимыми. Что надо сделать, чтобы найти другие значения х, которые не являются допустимыми?
2) Распределите, кто выполняет задание а), а кто — задание б), и выполните их.
3) Проверьте друг у друга, правильно ли выполнены преобразования. Исправьте замеченные ошибки.
Похожие решебники
Популярные решебники 8 класс Все решебники
*размещая тексты в комментариях ниже, вы автоматически соглашаетесь с пользовательским соглашением