Упр.173 ГДЗ Макарычев Миндюк 8 класс (Алгебра)
Решение #1 (Учебник 2024)
Решение #2 (Учебник 2024)
Решение #3 (Учебник 2024)
Решение #4 (Учебник 2024)
Решение #5 (Учебник 2019)
Решение #6 (Учебник 2019)
Решение #7 (Учебник 2019)
Решение #8 (Учебник 2019)

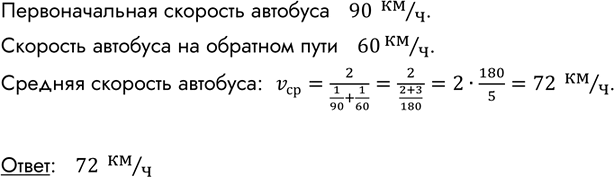
Рассмотрим вариант решения задания из учебника Макарычев, Миндюк, Нешков 8 класс, Просвещение:
Из пункта А в пункт В автобус ехал со скоростью 90 км/ч. На обратном пути из-за непогоды он снизил скорость до 60 км/ч. Какова средняя скорость автобуса на всём пути следования?
Готовясь к соревнованиям, школьник трижды прошёл на лыжах одну и ту же дистанцию: сначала со скоростью 9 км/ч, затем со скоростью 12 км/ч и, наконец, со скоростью 10 км/ч. Какова была средняя скорость школьника на всём пути?
Похожие решебники
Популярные решебники 8 класс Все решебники
*К сожалению, временные проблемы с публикацией комментариев с мобильных устройств.