Упр.1282 ГДЗ Макарычев Миндюк 8 класс (Алгебра)
Решение #1 (Учебник 2024)

Рассмотрим вариант решения задания из учебника Макарычев, Миндюк, Нешков 8 класс, Просвещение:
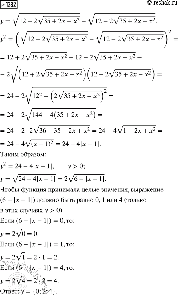
Найдите все целые значения функции
y = v(12 + 2v(35 + 2x - x^2)) - v(12 - 2v(35 + 2x - x^2)),
которые она принимает при целых х.
Похожие решебники
Популярные решебники 8 класс Все решебники
*размещая тексты в комментариях ниже, вы автоматически соглашаетесь с пользовательским соглашением