Упр.1285 ГДЗ Макарычев Миндюк 8 класс (Алгебра)
Решение #1 (Учебник 2024)

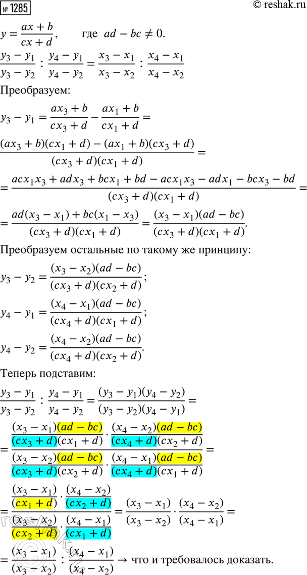
Рассмотрим вариант решения задания из учебника Макарычев, Миндюк, Нешков 8 класс, Просвещение:
Функция у от х задана формулой у = (ax + b)/(cx + d), где ad - bc ? 0.
Пусть значениям аргумента х_1, х_2, х_3 и х_4 соответствуют значения функции у_1, у_2, у_3 и у_4. Докажите, что
(y_2 - y_1)/(y_3 - y_2) : (y_4 - y_1)/(y_4 - y_2) = (x_3 - x_1)/(x_3 - x_2) : (x_4 - x_1)/(x_4 - x_2).
Похожие решебники
Популярные решебники 8 класс Все решебники
*размещая тексты в комментариях ниже, вы автоматически соглашаетесь с пользовательским соглашением