Упр.797 ГДЗ Алимов 10-11 класс (Алгебра)
Решение #1
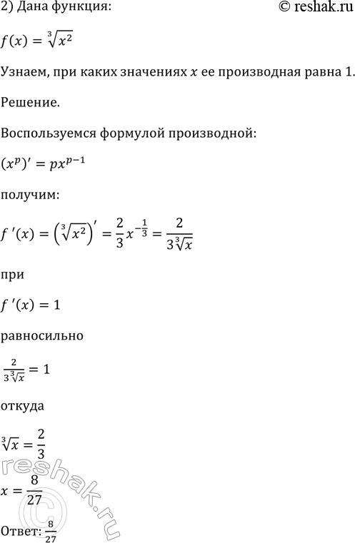
Решение #2

Рассмотрим вариант решения задания из учебника Алимов, Колягин, Ткачёва 11 класс, Просвещение:
797 При каких значениях х производная функции f (х) равна 1, если:
1) f(x) =x3;
2) f(x)= корень 3 степени x2?
Популярные решебники 11 класс Все решебники
*размещая тексты в комментариях ниже, вы автоматически соглашаетесь с пользовательским соглашением