Упр.799 ГДЗ Алимов 10-11 класс (Алгебра)
Решение #1
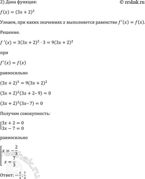
Решение #2

Рассмотрим вариант решения задания из учебника Алимов, Колягин, Ткачёва 11 класс, Просвещение:
799 При каких значениях х выполняется равенство f'(х) = f (х), если:
1) f(x) = (2x - 1)2;
2) f(x) = (3x + 2)3?
Популярные решебники 11 класс Все решебники
*размещая тексты в комментариях ниже, вы автоматически соглашаетесь с пользовательским соглашением