Упр.791 ГДЗ Алимов 10-11 класс (Алгебра)
Решение #1
Решение #2

Рассмотрим вариант решения задания из учебника Алимов, Колягин, Ткачёва 11 класс, Просвещение:
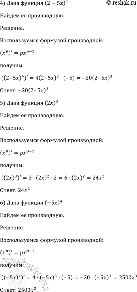
791 1)(4x-3)2;
2) (5x+3)^-3;
3) (1-2x)^-6;
4) (2-5x)4;
5) (2x)3;
6) (-5x)4.
Популярные решебники 11 класс Все решебники
*размещая тексты в комментариях ниже, вы автоматически соглашаетесь с пользовательским соглашением