Упр.787 ГДЗ Алимов 10-11 класс (Алгебра)
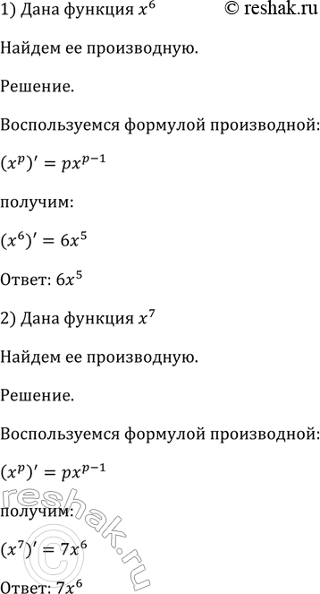
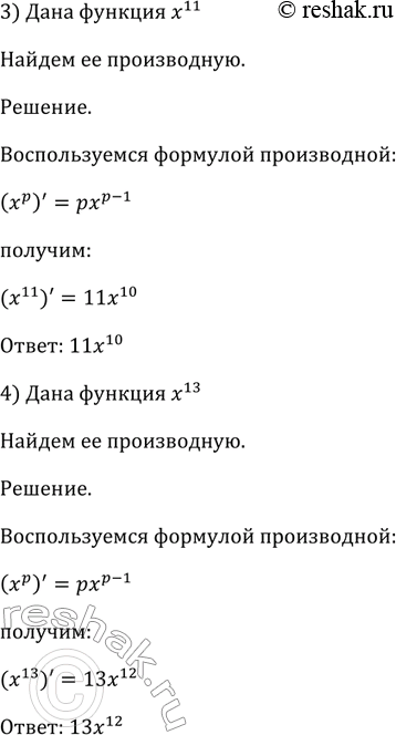
Решение #1
Решение #2

Рассмотрим вариант решения задания из учебника Алимов, Колягин, Ткачёва 11 класс, Просвещение:
Найти производную функции (787—792).
787 1) x6; 2) x7; 3) x11; 4)x13.
Популярные решебники 11 класс Все решебники
*размещая тексты в комментариях ниже, вы автоматически соглашаетесь с пользовательским соглашением