Упр.615 ГДЗ Алимов 10-11 класс (Алгебра)
Решение #1
Решение #2

Рассмотрим вариант решения задания из учебника Алимов, Колягин, Ткачёва 10 класс, Просвещение:
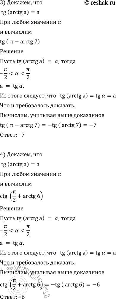
615 Доказать, что tg (arctg а) = а при любом а. Вычислить:
1) tg (arctg 2,1);
2) tg (arctg (-0,3));
3) tg (пи - arctg 7);
4) ctg (пи/2 + arctg 6 ).
Популярные решебники 10 класс Все решебники
*размещая тексты в комментариях ниже, вы автоматически соглашаетесь с пользовательским соглашением