Упр.549 ГДЗ Алимов 10-11 класс (Алгебра)
Решение #1
Решение #2

Рассмотрим вариант решения задания из учебника Алимов, Колягин, Ткачёва 10 класс, Просвещение:
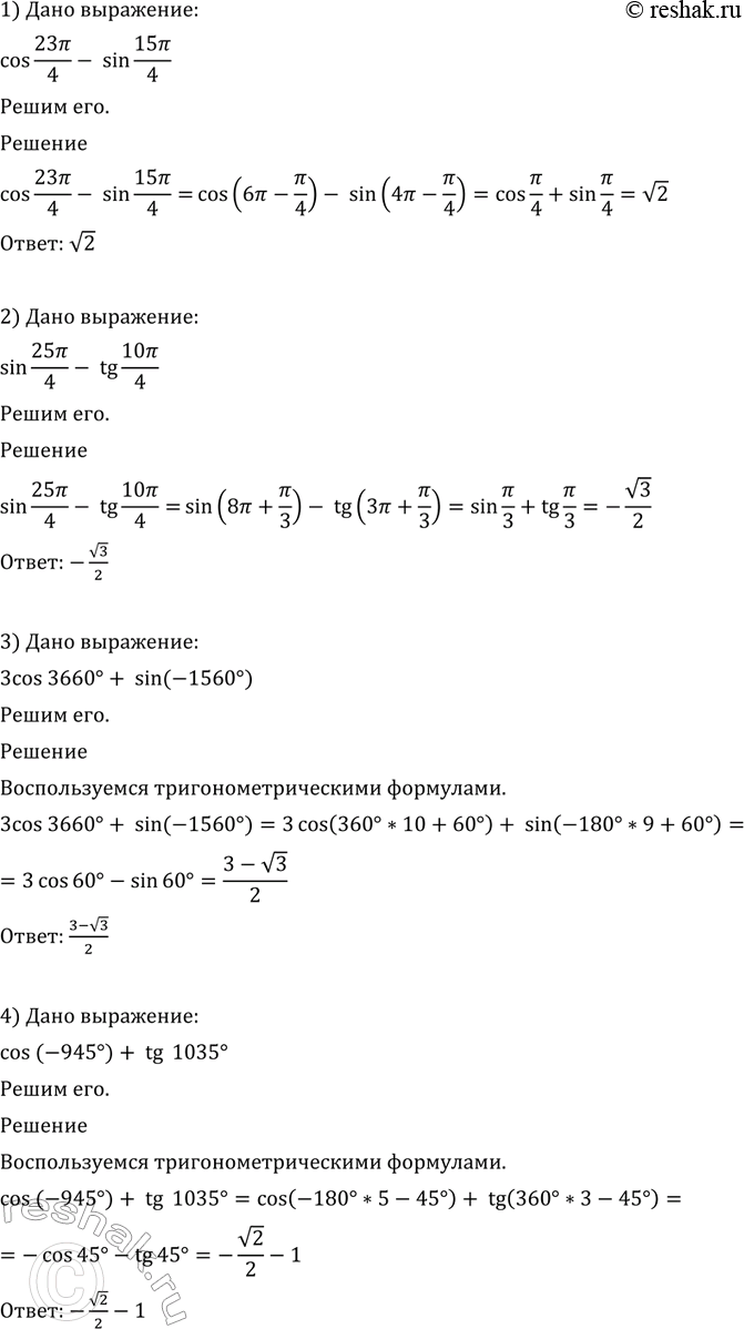
549 1) cos 23пи/4 - sin 15пи/4;
2) sin 25пи/3 - tg 10пи/3;
3) 3 cos 3660° + sin (-1560°);
4) cos (-945°) + tg 1035°.
Популярные решебники 10 класс Все решебники
*размещая тексты в комментариях ниже, вы автоматически соглашаетесь с пользовательским соглашением