Упр.553 ГДЗ Алимов 10-11 класс (Алгебра)
Решение #1
Решение #2

Рассмотрим вариант решения задания из учебника Алимов, Колягин, Ткачёва 10 класс, Просвещение:
Вычислить (553—554).
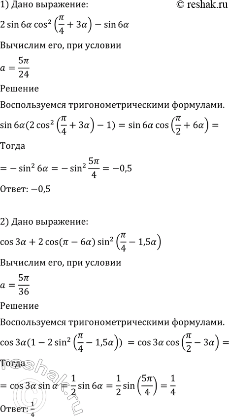
553. 1) 2sin6acos2(пи/4 + 3a) - sin6a при a= 5пи/24;
2) sin3a+ 2cos(пи- 3a)sin2(пи/4 - 1,5a) a при a= 5пи/36.
Популярные решебники 10 класс Все решебники
*размещая тексты в комментариях ниже, вы автоматически соглашаетесь с пользовательским соглашением