Упр.544 ГДЗ Алимов 10-11 класс (Алгебра)
Решение #1
Решение #2

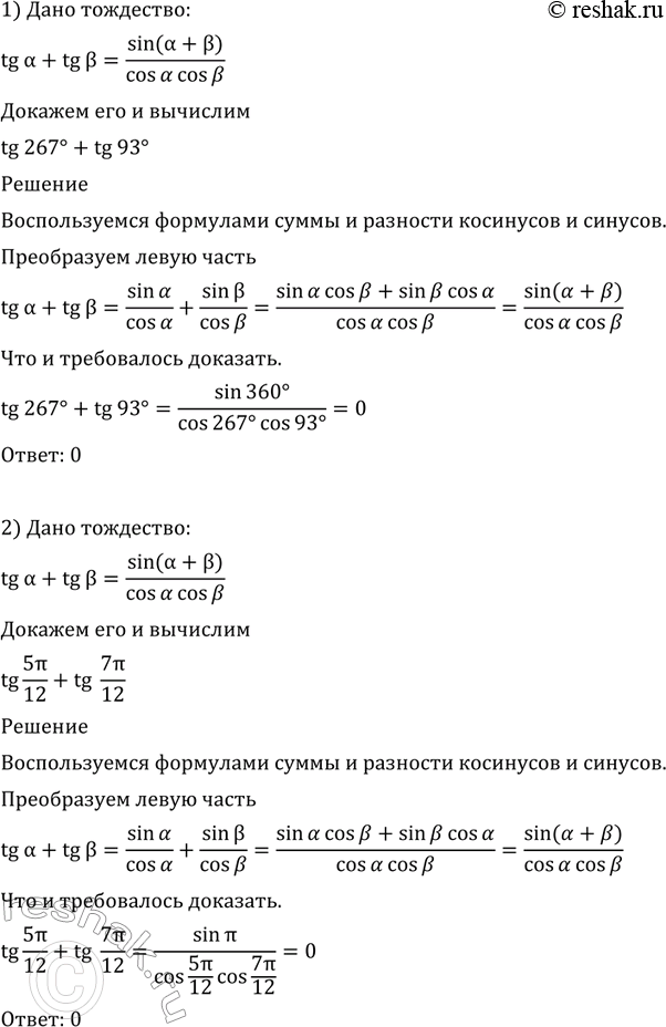
Рассмотрим вариант решения задания из учебника Алимов, Колягин, Ткачёва 10 класс, Просвещение:
544 Доказать тождество tga+tgb=sin(a+b)/cosacosb и вычислить:
1) tg 267 + tg 93;
2) tg 5пи/12 + tg 7пи/12.
Популярные решебники 10 класс Все решебники
*размещая тексты в комментариях ниже, вы автоматически соглашаетесь с пользовательским соглашением