Упр.1530 ГДЗ Алимов 10-11 класс (Алгебра)
Решение #1
Решение #2

Рассмотрим вариант решения задания из учебника Алимов, Колягин, Ткачёва 11 класс, Просвещение:
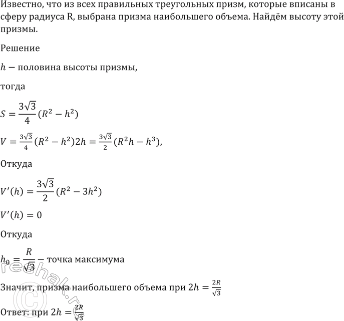
1530 Из всех правильных треугольных призм, которые вписаны в сферу радиуса R, выбрана призма наибольшего объёма. Найти высоту этой призмы.
Популярные решебники 11 класс Все решебники
*К сожалению, временные проблемы с публикацией комментариев с мобильных устройств.