Упр.1004 ГДЗ Алимов 10-11 класс (Алгебра)
Решение #1
Решение #2

Рассмотрим вариант решения задания из учебника Алимов, Колягин, Ткачёва 11 класс, Просвещение:
Вычислить интеграл (1004-1011)
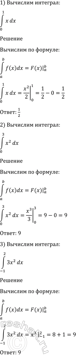
1004 1) интеграл (0;1) xdx;
2) интеграл (0;3) x2dx;
3) интеграл (-1;2) 3x2dx;
4) интеграл (-2;3) 2xdx;
5) интеграл (2;3) 1dx/x2;
6) интеграл (1;2) 1dx/x3;
7) интеграл (1;4) корень xdx;
8) интеграл (4;9) 1dx/корень x.
Популярные решебники 11 класс Все решебники
*К сожалению, временные проблемы с публикацией комментариев с мобильных устройств.