№955 ГДЗ Рымкевич 10-11 класс (Физика)
Решение #1
Решение #2

Рассмотрим вариант решения задания из учебника Рымкевич 10-11 класс, Дрофа:
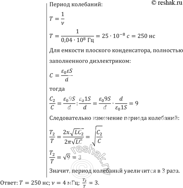
Найти период Т и частоту v колебаний в контуре, состоящем из конденсатора емкостью С = 800 пФ и катушки индуктивностью L = 2 мкГн. Во сколько раз изменится период колебаний, если в конденсатор ввести диэлектрик с диэлектрической проницаемостью e = 9?
Популярные решебники 10-11 класс Все решебники
*К сожалению, временные проблемы с публикацией комментариев с мобильных устройств.