№742 ГДЗ Рымкевич 10-11 класс (Физика)
Решение #1
Решение #2
Решение #3

Рассмотрим вариант решения задания из учебника Рымкевич 10-11 класс, Дрофа:
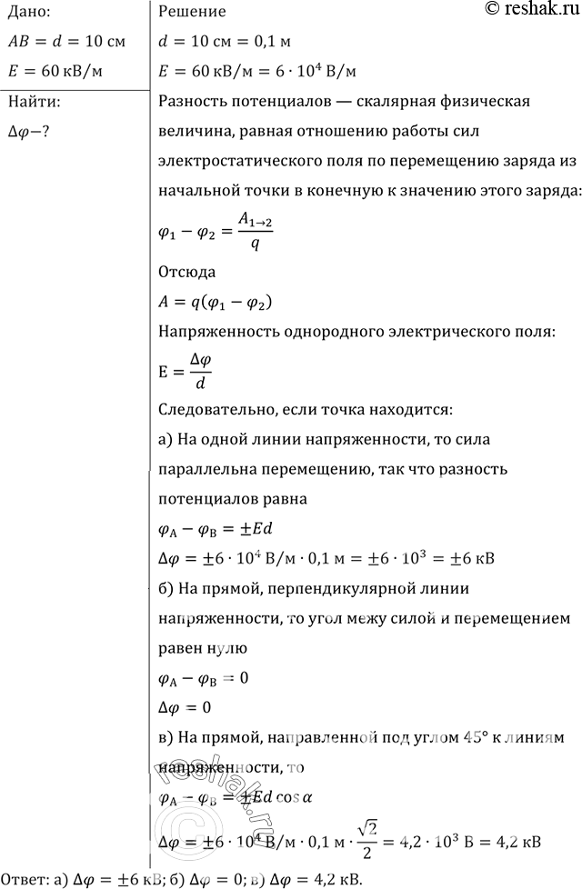
Точка А лежит на линии напряженности однородного поля, напряженность которого 60 кВ/м. Найти разность потенциалов между этой точкой и точкой В, расположенной в 10 см от точки А. Рассмотреть случаи, когда точки А и В лежат: а) на одной линии напряженности; б) на прямой, перпендикулярной линии напряженности; в) на прямой, направленной под углом 45° к линиям напряженности.
Популярные решебники 10-11 класс Все решебники
*размещая тексты в комментариях ниже, вы автоматически соглашаетесь с пользовательским соглашением