№538 ГДЗ Рымкевич 10-11 класс (Физика)
Решение #1
Решение #2
Решение #3

Рассмотрим вариант решения задания из учебника Рымкевич 10-11 класс, Дрофа:
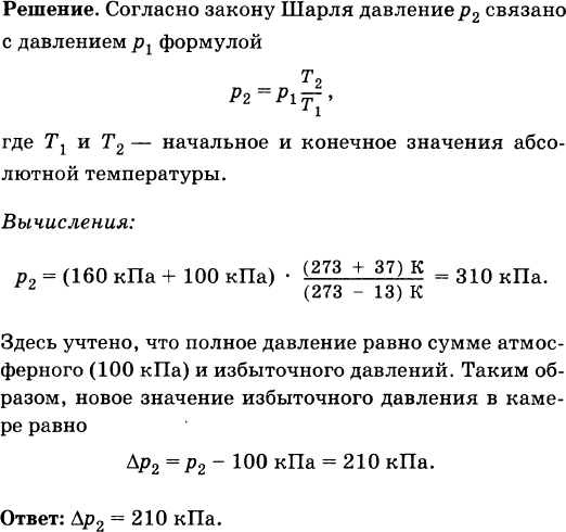
Давление воздуха в автомобильной камере при температуре -13 °С было 160 кПа (избыточное над атмосферным). Каким стало давление, если в результате длительного движения автомобиля воздух в камере нагрелся до 37 °С?
Популярные решебники 10-11 класс Все решебники
*размещая тексты в комментариях ниже, вы автоматически соглашаетесь с пользовательским соглашением