№537 ГДЗ Рымкевич 10-11 класс (Физика)
Решение #1
Решение #2
Решение #3

Рассмотрим вариант решения задания из учебника Рымкевич 10-11 класс, Дрофа:
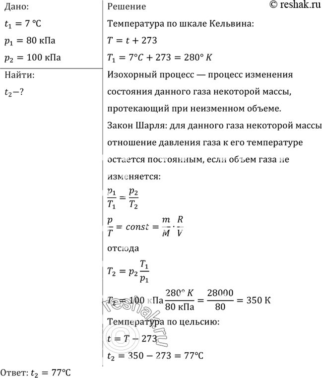
В нерабочем состоянии при температуре 7 °С давление газа в колбе газополной электрической лампы накаливания равно 80 кПа. Найти температуру газа в горящей лампе, если давление в рабочем режиме возрастает до 100 кПа.
Популярные решебники 10-11 класс Все решебники
*размещая тексты в комментариях ниже, вы автоматически соглашаетесь с пользовательским соглашением