№243 ГДЗ Рымкевич 10-11 класс (Физика)
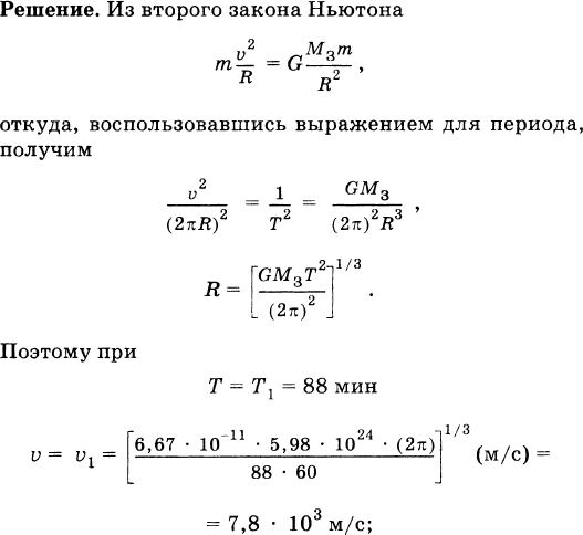
Решение #1
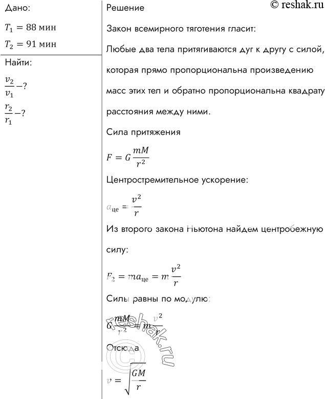
Решение #2
Решение #3

Рассмотрим вариант решения задания из учебника Рымкевич 10-11 класс, Дрофа:
Космический корабль имел начальный период обращения 88 мин. После проведения маневров период обращения стал равным 91 мин. Как изменились расстояние до поверхности Земли и скорость движения корабля? Обе орбиты круговые.
Популярные решебники 10-11 класс Все решебники
*размещая тексты в комментариях ниже, вы автоматически соглашаетесь с пользовательским соглашением