№162 ГДЗ Рымкевич 10-11 класс (Физика)
Решение #1
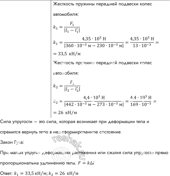
Решение #2
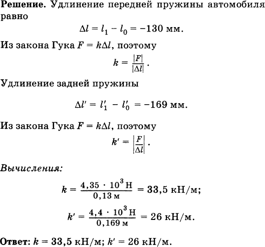
Решение #3

Рассмотрим вариант решения задания из учебника Рымкевич 10-11 класс, Дрофа:
Спиральная цилиндрическая пружина передней подвески колес автомобиля «Жигули» имеет длину в свободном состоянии 360 мм и под действием силы 4,35 кН должна сжиматься до 230 мм. Пружина задней подвески колес имеет длину 442 мм и под действием силы 4,4 кН сжимается до 273 мм. Найти жесткость пружин.
Популярные решебники 10-11 класс Все решебники
*размещая тексты в комментариях ниже, вы автоматически соглашаетесь с пользовательским соглашением