№1167 ГДЗ Рымкевич 10-11 класс (Физика)
Решение #1
Решение #2
Решение #3

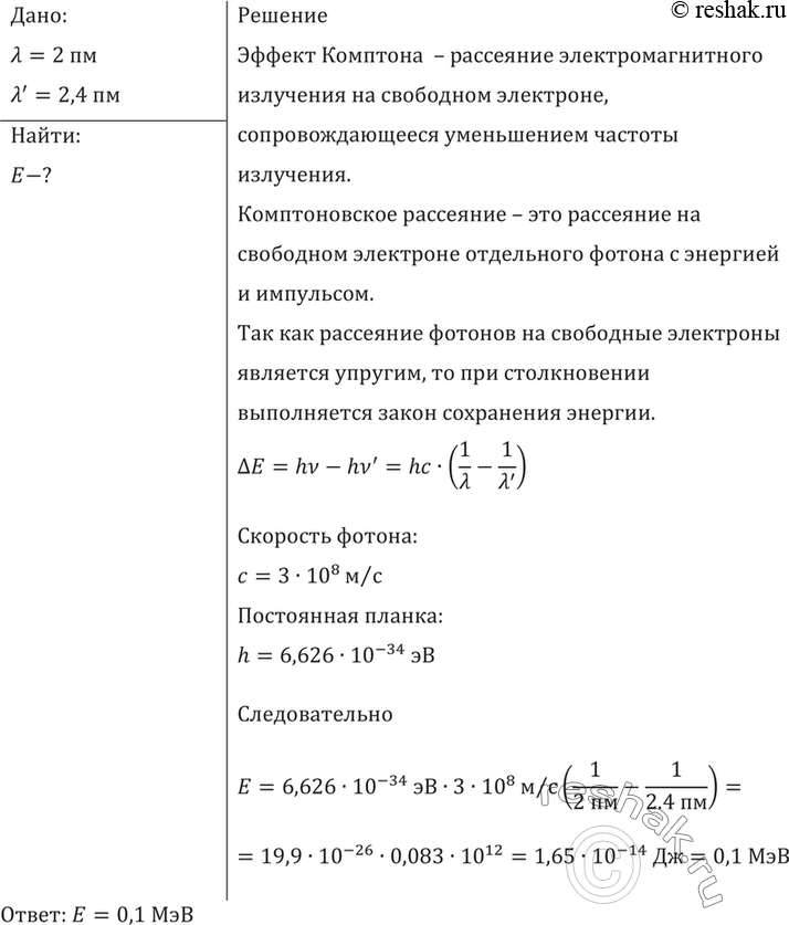
Рассмотрим вариант решения задания из учебника Рымкевич 10-11 класс, Дрофа:
Длина волны рентгеновских лучей после комптоновского рассеяния увеличилась с 2 до 2,4 пм. Найти энергию электронов отдачи.
Популярные решебники 10-11 класс Все решебники
*размещая тексты в комментариях ниже, вы автоматически соглашаетесь с пользовательским соглашением