№1162 ГДЗ Рымкевич 10-11 класс (Физика)
Решение #1
Решение #2
Решение #3

Рассмотрим вариант решения задания из учебника Рымкевич 10-11 класс, Дрофа:
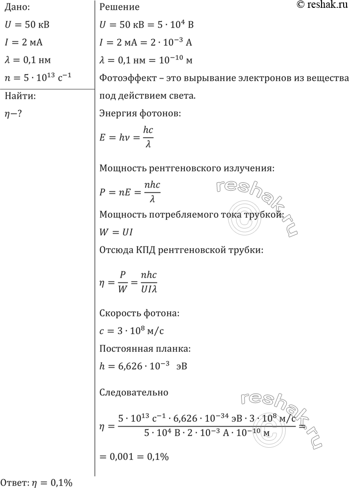
Рентгеновская трубка, работающая под напряжением 50 кВ при силе тока 2 мА, излучает 5 • 1013 фотонов в секунду. Считая среднюю длину волны излучения равной 0,1 нм, найти КПД трубки, т. е. определить, сколько процентов составляет мощность рентгеновского излучения от мощности потребляемого тока.
Популярные решебники 10-11 класс Все решебники
*размещая тексты в комментариях ниже, вы автоматически соглашаетесь с пользовательским соглашением