№1106 ГДЗ Рымкевич 10-11 класс (Физика)
Решение #1
Решение #2

Рассмотрим вариант решения задания из учебника Рымкевич 10-11 класс, Дрофа:
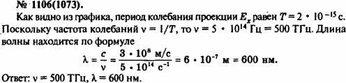
На рисунке 122 представлен график зависимости проекции напряженности электрического поля электромагнитной волны от времени для данной точки пространства (луча). Найти частоту и длину волны.
Популярные решебники 10-11 класс Все решебники
*размещая тексты в комментариях ниже, вы автоматически соглашаетесь с пользовательским соглашением