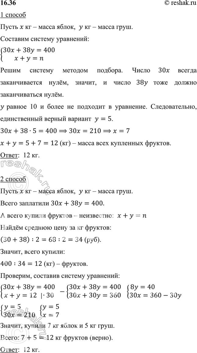
Упр.16.36 ГДЗ Мордкович 7 класс (Алгебра)
Решение #1
Решение #2

Рассмотрим вариант решения задания из учебника Мордкович, Александрова 7 класс, Мнемозина:
Купили некоторое количество яблок по 30 р. за 1 кг и некоторое количество груш по 38 р. за 1 кг. Масса яблок и масса груш выражена целыми числами (в кг). Сколько всего купили фруктов, если за покупку заплатили 400 р.?
1 способ
Пусть x кг – масса яблок, y кг – масса груш.
Составим систему уравнений
Решим систему методом подбора. Число 30x всегда заканчивается нулём, значит, и число 38y тоже должно заканчиваться нулём.
y равное 10 и более не подходит в уравнение. Следовательно, единственный верный вариант y=5.
30x+38•5=400?30x=210?x=7
x+y=5+7=12 (кг) – масса всех купленных фруктов.
Ответ: 12 кг.
2 способ
Пусть x кг – масса яблок, y кг – масса груш.
Всего заплатили 30x+38y=400.
А всего купили фруктов – неизвестно: x+y=n
Найдём среднюю цену за кг фруктов:
(30+38) :2=68:2=34 (руб).
Значит, всего купили:
400:34=12 (кг) – фруктов.
Проверим, составив систему уравнений
Значит, купили 7 кг яблок и 5 кг груш.
Всего: 7+5=12 кг фруктов (верно).
Ответ: 12 кг.
Похожие решебники
Популярные решебники 7 класс Все решебники
*размещая тексты в комментариях ниже, вы автоматически соглашаетесь с пользовательским соглашением