Упр.11 Задание 2 Проверь себя ГДЗ Мерзляк 9 класс (Алгебра)
Решение #1 (Учебник 2026)
Решение #2 (Учебник 2026)
Решение #3 (Учебник 2021)
Решение #4 (Учебник 2026)

Рассмотрим вариант решения задания из учебника Мерзляк, Полонская, Якир 9 класс, Просвещение:
Катер проплыл по озеру на 5 км больше, чем по реке против течения, затратив на путь по реке на 15 мин больше, чем по озеру.
Собственная скорость катера равна 10 км/ч, а скорость течения реки — 2 км/ч.
Пусть расстояние, которое проплыл катер по реке, равно х км.
Какое из данных уравнений является математической моделью ситуации, описанной в условии?
А) (x + 5)/10 - x/8 = 15
Б) (x + 5)/10 - x/8 = 1/4
В) (x + 5)/10 - x/12 = 15
Г) (x + 5)/10 - x/12 = 1/4
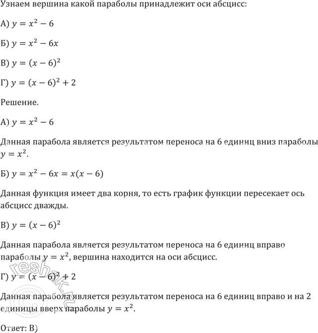
Вершина какой из парабол принадлежит оси абсцисс?
А) у = х^2 - 6
Б) у = х^2 - 6х
В) у = (х - 6)^2
Г) у = ( х - 6)^2 + 2
Похожие решебники
Популярные решебники 9 класс Все решебники
*К сожалению, временные проблемы с публикацией комментариев с мобильных устройств.