Ответы на вопросы Глава 4 ГДЗ Мордкович Семенов 11 класс (Алгебра)
Решение #1 (Учебник 2025)

Рассмотрим вариант решения задания из учебника Мордкович, Семенов, Александрова 11 класс, Просвещение:
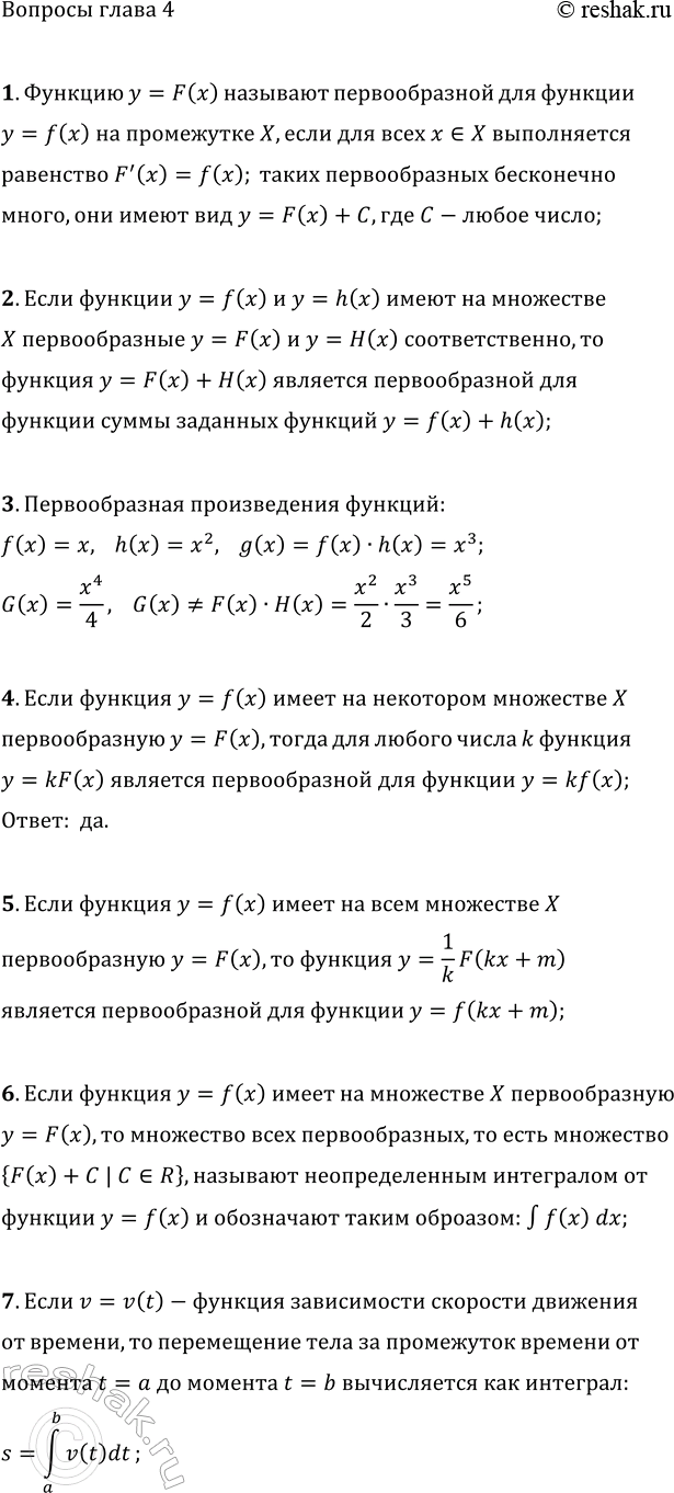
Сформулируйте определение первообразной для функции y = f(x).
2. Сформулируйте правило нахождения первообразной суммы двух функций.
3. Приведите пример того, что первообразная произведения двух функций не равна произведению их первообразных.
4. Можно ли постоянный множитель выносить за знак первообразной?
5. Если функция y = F(x) является первообразной для функции y = f(x), то как найти первообразную для функции y = f(kx + m)?
6. Что называют неопределённым интегралом от функции y = f(x)?
7. В чём состоит физический смысл определённого интеграла?
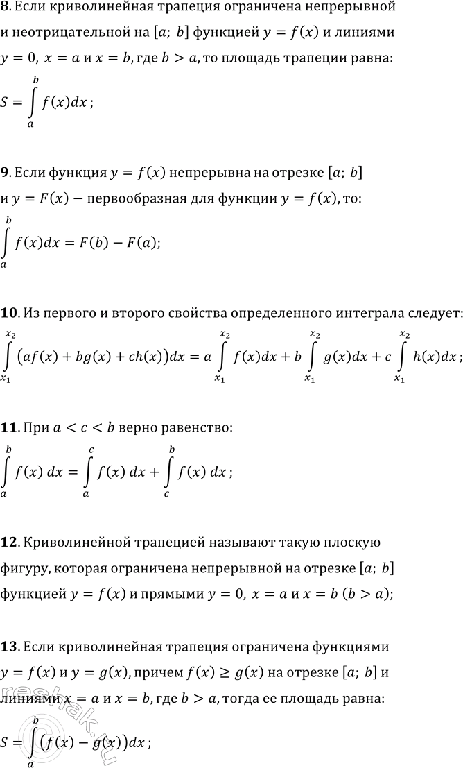
8. В чём состоит геометрический смысл определённого интеграла?
9. Запишите формулу Ньютона — Лейбница.
10. Чему равен определённый интеграл от линейной комбинации функций (линейная комбинация функций — это функция вида y = af(x) + bg(x) + ch(x), где a, b, c — произвольные числовые коэффициенты)?
11. В чём состоит аддитивное свойство определённого интеграла?
12. Какую плоскую фигуру называют криволинейной трапецией?
13. Как с помощью определённого интеграла вычислить площадь криволинейной трапеции в декартовой прямоугольной системе координат xOy?
Похожие решебники
Популярные решебники 11 класс Все решебники
*К сожалению, временные проблемы с публикацией комментариев с мобильных устройств.