Ответы на вопросы Глава 2 ГДЗ Мордкович Семенов 11 класс (Алгебра)
Решение #1 (Учебник 2025)

Рассмотрим вариант решения задания из учебника Мордкович, Семенов, Александрова 11 класс, Просвещение:
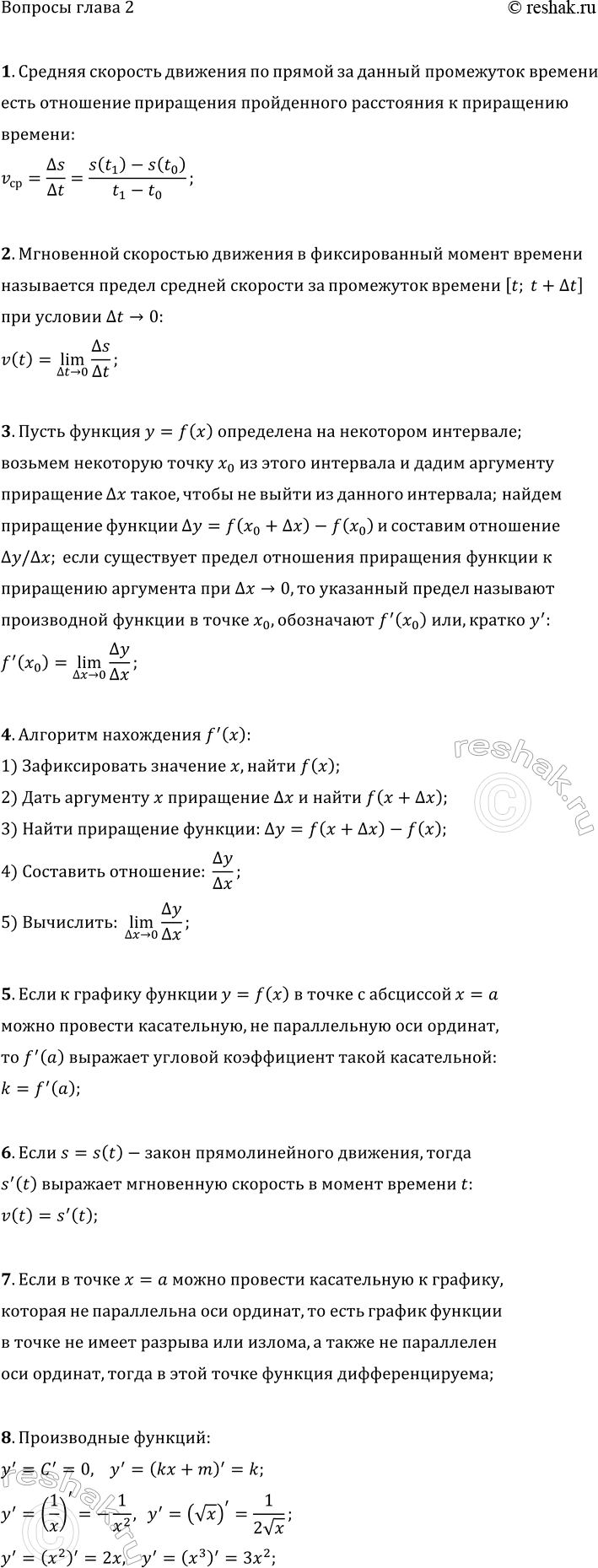
Что такое средняя скорость движения по прямой за данный промежуток времени?
2. Что называют мгновенной скоростью движения в фиксированный момент времени?
3. Сформулируйте определение производной функции в точке.
4. Сформулируйте алгоритм нахождения производной.
5. В чём состоит геометрический смысл производной?
6. В чём состоит физический (механический) смысл производной?
7. Как по графику функции определить наличие её производной в фиксированной точке?
8. Запишите формулы дифференцирования функций: y = C, y = kx + m, y = x^2, y = x^3, y = 1/x, y = vx.
9. Сформулируйте правило вычисления производной суммы функций.
10. Сформулируйте правило вычисления производной произведения двух функций.
11. Сформулируйте правило вычисления производной частного функций.
12. Сформулируйте правило вычисления производной линейной комбинации функций.
13. В чём состоит правило дифференцирования функции вида y = f(kx + m)?
14. Запишите формулы дифференцирования тригонометрических функций: y = sin x, y = cos x, y = tg x, y = ctg x.
15. Запишите формулу дифференцирования степенной функции y = x^r.
16. Запишите формулы дифференцирования функций y = e^x, y = a^x, y = ln x, y = log(a; x).
Похожие решебники
Популярные решебники 11 класс Все решебники
*К сожалению, временные проблемы с публикацией комментариев с мобильных устройств.